Posted in

Baidu SEO vs. Baidu SEM: What Works in 2026

As marketing budgets tighten in 2025, brands competing in China are rethinking one fundamental question: How do we allocate every RMB spent on Baidu more intelligently? Should marketers prioritize the speed of Baidu SEM, or invest in the long-term value of Baidu SEO?

In reality, the strongest strategy in 2026 is not “SEO versus SEM” but “SEO plus SEM”. These two channels perform best when they work together as a unified search system.

The following comparison summarizes their core differences and roles in today’s search landscape.


Baidu SEO vs. Baidu SEM: The Core Differences

DimensionBaidu SEOBaidu SEM
Core logicEarn free organic rankings by meeting Baidu’s content and algorithm standardsBuy premium placements through paid bidding
Speed of resultsSlow: 2 to 6 months to see significant resultsFast: exposure within 1 to 2 days after launch
Cost modelIndirect costs such as content, technical work, and time; high long-term ROIDirect CPC costs; competitive keywords can reach very high CPC
Traffic stabilityHigh once rankings stabilizeLow: visibility depends on budget and competitor bids
User trustHigher: organic results often achieve 18%-25% higher CTRLower: ads are clearly labeled as advertising
Best scenariosBrand building, long-tail traffic, long-term growthNew product launches, promotions, fast testing, competitor interception

What Matters Most for Baidu SEO in 2026

Baidu SEO has entered a new phase where value creation and user experience matter far more than keyword placement.

Content quality is the main battleground

Baidu’s algorithm continues to reward deep, credible, multimedia-rich content.

  • Depth and expertise
    Core pillars of content should ideally exceed 3,500 words, with data, case references, and credible sources.
  • Stronger E-A-T signals
    Expertise, Authoritativeness, and Trustworthiness are particularly important for YMYL categories.
    Medical, financial, and legal content should include expert attribution or institutional backing.
  • Multimedia advantage
    Videos, infographics, and interactive elements now carry more weight than plain text pages.
    Top-ranking pages typically include:
    • at least one embedded video
    • multiple infographics or visual modules

Technical performance as the baseline requirement

  • Mobile-first indexing
    Baidu continues to prioritize mobile. Aim for first-screen load times under 1.5 seconds.
  • User experience metrics
    Keep CLS under 0.1 and optimize speed, layout stability, and visual structure.

Smarter keyword strategies

Long-tail keywords remain the most cost-efficient opportunity.
Though individually low in search volume, they drive high-intent traffic and often account for 40%-60% of total organic traffic.

Tools such as Baidu Keyword Planner help uncover niche opportunities, especially in vertical industries.


What Works for Baidu SEM in 2026

With CPC rising year after year, success in Baidu SEM now depends on precision, not scale.

Leverage AI-driven bidding systems

Tools such as oCPC automatically adjust bids toward users with higher conversion likelihood.
Across industries, this can reduce cost-per-acquisition by 20% or more.

Improve account structure and Quality Score

A well-organized account (Campaign > Ad Group > Keywords) directly improves Quality Score.
Higher Quality Score means:

  • lower CPC
  • better placement at the same bid
  • higher CTR

Create stronger, more relevant ad creatives

CTR is the gateway to better performance. Focus on:

  • keywords embedded directly in titles and descriptions
  • clear competitive advantages such as price, expertise, or guarantees
  • strong calls to action such as “Get a free quote” or “Chat now”

Ads with higher relevance and CTR gain priority placement while keeping costs under control.


How SEO and SEM Work Better Together

The highest-performing companies in China treat Baidu SEO and Baidu SEM as two engines of one system.

Use SEM data to guide SEO strategy

SEM provides fast feedback on keyword conversion potential.
If “adult education policy changes 2025” performs well in SEM, SEO teams should build deep topical content around it, creating long-term organic traffic assets.

Build a full-funnel search presence

  • SEM captures high-intent searches like “IELTS training price in Beijing.”
  • SEO influences early-stage awareness with guides such as “How to improve business English.”

Brands using both channels together often see:

  • brand search traffic increase by over 200%
  • advertising costs decrease by around 30%-40%

Strengthen trust with dual exposure

When both a paid placement and a top organic ranking show up simultaneously, user trust increases significantly.
This synergy is critical for industries where credibility drives conversion: education, healthcare, finance, SaaS, and B2B.


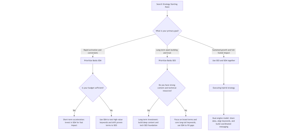
How to Choose the Right Mix

Here is a simple decision flow to help brands decide the right approach:


Final Thoughts

In 2026, Baidu SEO and SEM are no longer separate disciplines — they are two interconnected levers for driving brand growth in China.

The most successful brands:

  • use SEM for fast activation and precise testing
  • invest in SEO to build long-term, trust-driven traffic assets
  • integrate both into a shared data and content ecosystem